Workflow Type: Galaxy
Basic workflow to upload images into OMERO together with ROIs
Associated Tutorial
This workflows is part of the tutorial Overview of the Galaxy OMERO-suite - Upload images and metadata in OMERO using Galaxy, available in the GTN
Features
- Includes a Galaxy Workflow Report
- Uses Galaxy Workflow Comments
Thanks to...
Workflow Author(s): Riccardo Massei
Tutorial Author(s): Riccardo Massei
Tutorial Contributor(s): Björn Grüning, Riccardo Massei, Saskia Hiltemann, Martin Čech, Armin Dadras, Beatriz Serrano-Solano, Leonid Kostrykin
Funder(s): Deutsche Forschungsgemeinschaft, German Network for Bioinformatics Infrastructure Service, Training, Cooperations & Cloud Computing, University of Freiburg
Grants(s): NFDI4Bioimage
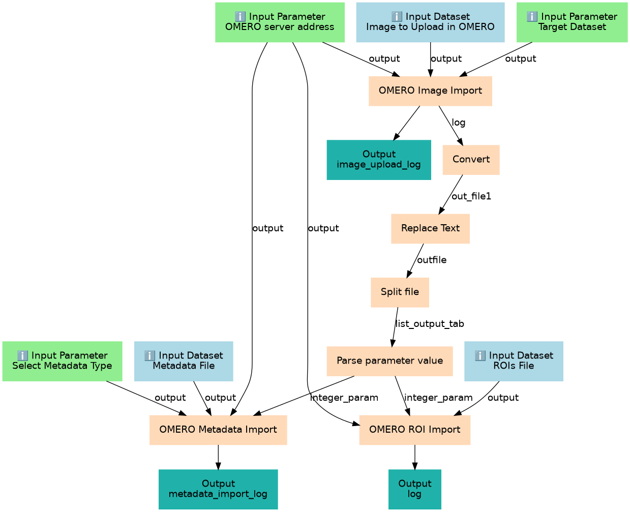
Inputs
| ID | Name | Description | Type |
|---|---|---|---|
| Image to Upload in OMERO | Image to Upload in OMERO | Select the image file to upload into OMERO |
|
| Metadata File | Metadata File | Select the metadata file to upload into OMERO. Please refer to the tool "OMERO Metadata Import" to check how the file should be formatted |
|
| OMERO server address | OMERO server address | Please enter a valid OMERO server address to upload your images to. |
|
| ROIs File | ROIs File | Select the ROIs file to upload into OMERO. Please refer to the tool "OMERO ROIs Import" to check how the file should be formatted |
|
| Select Metadata Type | Select Metadata Type | Select if you want metadata as a table (please type "Table") or Key-Value Pairs (please type "Key-Value Pairs") |
|
| Target Dataset | Target Dataset | Select a target dataset to upload the image to. If the dataset name does not exist in OMERO, a new dataset will be created automatically. |
|
Steps
| ID | Name | Description |
|---|---|---|
| 6 | OMERO Image Import | toolshed.g2.bx.psu.edu/repos/ufz/omero_import/omero_import/5.18.0+galaxy6 |
| 7 | Convert | Convert characters1 |
| 8 | Replace Text | toolshed.g2.bx.psu.edu/repos/bgruening/text_processing/tp_replace_in_line/9.3+galaxy1 |
| 9 | Split file | toolshed.g2.bx.psu.edu/repos/bgruening/split_file_to_collection/split_file_to_collection/0.5.2 |
| 10 | Parse parameter value | param_value_from_file |
| 11 | OMERO Metadata Import | toolshed.g2.bx.psu.edu/repos/ufz/omero_metadata_import/omero_metadata_import/5.18.0+galaxy7 |
| 12 | OMERO ROI Import | toolshed.g2.bx.psu.edu/repos/ufz/omero_roi_import/omero_roi_import/5.18.0+galaxy5 |
Outputs
| ID | Name | Description | Type |
|---|---|---|---|
| image_upload_log | image_upload_log | n/a |
|
| metadata_import_log | metadata_import_log | n/a |
|
| log | log | n/a |
|
Version History
Creators and SubmitterCreators
Not specifiedSubmitter
Discussion Channel
Activity
Views: 322 Downloads: 58 Runs: 0
Created: 9th Mar 2026 at 13:26
AttributionsNone
Visit source
Run on Galaxy
master