Workflow Type: Galaxy
Create a protein Fusion database through the Arriba workflow
Associated Tutorial
This workflows is part of the tutorial Neoantigen 1a: Fusion-Database-Generation, available in the GTN
Features
- Includes a Galaxy Workflow Report
Thanks to...
Workflow Author(s): GalaxyP
Tutorial Author(s): Subina Mehta, Katherine Do, James Johnson
Tutorial Contributor(s): Pratik Jagtap, Timothy J. Griffin, Subina Mehta, Saskia Hiltemann, Katherine Do
Inputs
| ID | Name | Description | Type |
|---|---|---|---|
| RNA-Seq_Reads_1 | #main/RNA-Seq_Reads_1 | Forward strand |
|
| RNA-Seq_Reads_2 | #main/RNA-Seq_Reads_2 | Reverse strand |
|
| human_reference_genome.fasta | #main/human_reference_genome.fasta | Reference HUMAN FASTA |
|
| human_reference_genome_annotation.gtf | #main/human_reference_genome_annotation.gtf | human GTF |
|
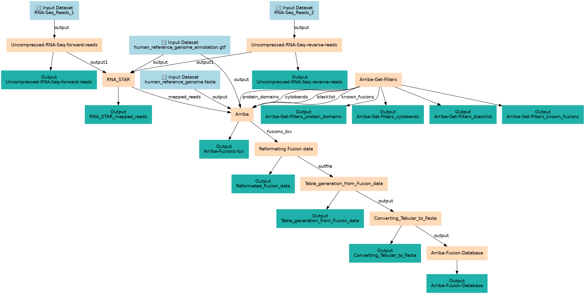
Steps
| ID | Name | Description |
|---|---|---|
| 4 | Arriba-Get-Filters | toolshed.g2.bx.psu.edu/repos/iuc/arriba_get_filters/arriba_get_filters/2.4.0+galaxy1 |
| 5 | Uncompressed-RNA-Seq-forward-reads | Uncompressed RNA-Seq forward reads CONVERTER_gz_to_uncompressed |
| 6 | Uncompressed-RNA-Seq-reverse-reads | Uncompressed RNA-Seq reverse reads CONVERTER_gz_to_uncompressed |
| 7 | RNA_STAR | toolshed.g2.bx.psu.edu/repos/iuc/rgrnastar/rna_star/2.7.10b+galaxy4 |
| 8 | Arriba | toolshed.g2.bx.psu.edu/repos/iuc/arriba/arriba/2.4.0+galaxy1 |
| 9 | Reformating Fusion data | toolshed.g2.bx.psu.edu/repos/bgruening/text_processing/tp_awk_tool/1.1.2 |
| 10 | Table_generation_from_Fusion_data | toolshed.g2.bx.psu.edu/repos/iuc/query_tabular/query_tabular/3.3.1 |
| 11 | Converting_Tabular_to_Fasta | toolshed.g2.bx.psu.edu/repos/devteam/tabular_to_fasta/tab2fasta/1.1.1 |
| 12 | Arriba-Fusion-Database | toolshed.g2.bx.psu.edu/repos/galaxyp/regex_find_replace/regex1/1.0.3 |
Outputs
| ID | Name | Description | Type |
|---|---|---|---|
| Arriba-Fusion-Database | #main/Arriba-Fusion-Database | n/a |
|
| Arriba-Fusions-tsv | #main/Arriba-Fusions-tsv | n/a |
|
| Arriba-Get-Filters_blacklist | #main/Arriba-Get-Filters_blacklist | n/a |
|
| Arriba-Get-Filters_cytobands | #main/Arriba-Get-Filters_cytobands | n/a |
|
| Arriba-Get-Filters_known_fusions | #main/Arriba-Get-Filters_known_fusions | n/a |
|
| Arriba-Get-Filters_protein_domains | #main/Arriba-Get-Filters_protein_domains | n/a |
|
| Converting_Tabular_to_Fasta | #main/Converting_Tabular_to_Fasta | n/a |
|
| RNA_STAR_mapped_reads | #main/RNA_STAR_mapped_reads | n/a |
|
| Reformated_Fusion_data | #main/Reformated_Fusion_data | n/a |
|
| Table_generation_from_Fusion_data | #main/Table_generation_from_Fusion_data | n/a |
|
| Uncompressed-RNA-Seq-forward-reads | #main/Uncompressed-RNA-Seq-forward-reads | n/a |
|
| Uncompressed-RNA-Seq-reverse-reads | #main/Uncompressed-RNA-Seq-reverse-reads | n/a |
|
Version History
Creators and SubmitterCreators
Not specifiedSubmitter
Discussion Channel
Tool
Activity
Views: 1792 Downloads: 249 Runs: 0
Created: 7th Jul 2025 at 14:15
Tags
AttributionsNone
Visit source
Run on Galaxy
master